When the independent system operator responsible for grid reliability and managing the wholesale electricity market in Texas wanted to upgrade to a more advanced nodal market model, they turned to Ventyx.
The restructuring of the electric utility industry is at different stages of evolution around the world. The general modus operandi is for designated system operators to be tasked with facilitating fair transmission access for all qualified generating and load entities, while maintaining system reliability. Restructuring in North America is at an advanced stage in which grid reliability and power exchanges are rigorously coordinated. ERCOT is the independent system operator (ISO) that is responsible for grid reliability and management of the wholesale electricity market in Texas. ERCOT's decision to upgrade its zonal market to a nodal one has improved market efficiency and management of transmission congestion.
1 Zonal and nodal electricity markets
A nodal electricity market accounts for the cost of congestion in transmission lines. This means that the power at two ends of a line, or, indeed, in every bus in the grid, may have a different market price ➔ 1.
A zonal market, by contrast, ignores congestion cost at the individual line level and sets a single price over a very large area of the grid. Some systems have just one central zone while others may have multiple zones between which the flow of electricity is naturally or artificially constrained.
It is important to note that an electricity market is not just about buying and selling energy, it also involves the procurement of various types of energy reserves, called ancillary services (AS). Some markets have expanded even further to include the trading of congestion revenue rights (CRR), as a hedge against transmission congestion affecting location dependent energy prices.
2 Power industry restructuring
Electric utility industry restructuring
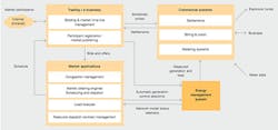
Restructuring of the vertically integrated electric utilities into a competitive industry involves the creation of a combination of competitive energy and retail markets, as well as regulated transmission and distribution activities ➔ 2. Well-organized markets for wholesale energy, ancillary services and transmission capacity are central components of restructuring [1]. The role of the markets is to allow trading between generators, retailers and financial intermediaries, both for short-term delivery of electricity (spot market) and for future delivery periods (forward market).
The earliest restructuring took place in the early 1980s, in Chile. The privatization of the UK electricity industry in 1990, which was a major event in the United Kingdom's restructuring, was used as a model, or at least as a catalyst, for restructuring in countries such as Australia and New Zealand, and some regions in Canada.
In North America, the federal energy regulatory commission (FERC) Orders 888 and 889 [2,3], issued in 1996, completely changed the electricity generation, transmission and distribution landscape. However, these orders - although partially successful - did not remove discriminatory behavior by the operators of the vertically integrated utilities. Consequently, various state and federal recommendations and mandates came into force, which led to the creation of ISOs and regional transmission organizations (RTOs). Their task is to maintain system reliability and manage wholesale markets while providing fair transmission access to all participants.
Restructuring in Europe, at national, regional and continental levels, has also been advancing since the 1980s. Organizations such as the ENTSO-E are mandated by the European Union to facilitate and coordinate restructuring through standardization of market processes and protocols. Most countries in Asia, and some in Africa, have already adopted, or are in the process of adopting, various levels of restructuring.
3 ABB has global involvement in energy markets
Electricity markets
Electricity market designs generally fall into three categories: First, there are the vertically integrated legacy systems. Second, there are organized counter-trade markets with aggregate zonal transmission systems that support trading platforms that are sometimes separate, as well as scheduling procedures that are only partially integrated with system operations. The counter-trade refers to the activities of the system operator who must conduct offsetting transactions that undo the schedules of market participants and thus bring the net schedules into line with the capabilities of the grid. This includes most European electricity markets and the old ERCOT market. Third, there are the organized spot markets under ISOs who coordinate dispatch in a pool setting but who do not own the grid. They integrate real-time trading and dispatch with system operations. This integration caters for the full nodal granularity of the actual grid when determining energy flows and regional prices [4]. In the United States, most RTOs and ISOs - including the new ERCOT market - are part of this group. These markets mostly follow the principles of so-called standard market design, including centralized unit commitment and dispatch [5]. The New York ISO and ERCOT are examples of advanced nodal markets ➔ 3.
As noted above, a key design difference between the zonal and nodal models is in the representation of the transmission network in managing congestion and in determining the market clearing prices at each node or location. In a zonal design the grid is organized into congestion zones. To avoid congestion the system operator can balance the sources of generation. This reduces congestion, but only between zones and not within zones. Nodal markets are able to address congestion within a zone as well as between zones. This flexibility facilitates market efficiency and improves reliability [4].
State-of-the-art solution
Operators of wholesale energy markets, and systems operators responsible for balancing markets, use market management systems (MMS) to operate their respective electricity markets and manage congestion. An MMS, at a minimum, includes an e-business infrastructure, a set of market applications for forecasting, market clearing and congestion remanagement, and an integration platform to provide an interface to various market and reliability entities and systems. State-of-the-art MMS solutions developed by Ventyx teams have been deployed at some of the largest and most sophisticated power markets around the world.
ABB was the first vendor to implement a full-fledged MMS, which was delivered to the California independent system operator (CAISO) in 1998. This system, which is now part of the Ventyx portfolio, was used to operate the CAISO system reliably from 1998 to 2009 and was subjected to the toughest operational conditions during the California Energy Crisis in 2001. This MMS was the first system to co-optimize energy and ancillary services using a location-based marginal pricing model of the New York ISO's nodal market. ERCOT's nodal system is the latest and most advanced MMS delivered by Ventyx, with joint clearing of energy and CRRs - a first in the industry [6].
Components of a typical advanced MMS include:
- Trading and e-business infrastructure, including registration and market publishing functions.
- Market applications, including a market clearing engine, congestion management, load forecasting and contract management. In a nodal market, the leading applications for the day-ahead market and the real-time market are, respectively, security constrained unit commitment (SCUC) and security constrained economic dispatch (SCED).
- Financial systems, including meter data management, settlements, billing and credit management.
Ventyx's MMS also includes a modern platform with a multitiered architecture that provides for high availability through clustering and load balancing, as well as flexibility in the choice of hardware and operating system ➔ 4.
Meeting ERCOT's Needs
ERCOT manages the flow of electric power to 23 million Texas customers - representing 85 percent of the state's electric load. As the ISO, ERCOT is responsible for the electricity market and it schedules power on an electric grid that connects over 64,000 km of transmission lines to more than 550 generation units. The installed capacity is 84 GW with more than 10 GW of wind power.
The company also manages financial settlements for the competitive wholesale market and administers customer switching for 6.5 million Texans in competitive choice areas. The market size is $34 billion.
ERCOT became an ISO in 1996 and, as a first step in deregulation, implemented a zonal market in 2002. Soon thereafter, the inefficiencies of the zonal design began to manifest themselves. In 2003, ERCOT was ordered by the public utility commission of Texas (PUCT) to develop a nodal market, with the goal of improving market and operating efficiencies through more rapid and granular pricing.
The new market management system
The nodal market is designed to remedy the shortcomings of the old zonal market by:
- Scheduling, bidding and deploying at the resource level
- Introducing resource-specific ramp rates in dispatch and shift factors
- Maintaining direct assignment of local congestion costs
- Implementing an integrated dayahead market (DAM)
- Creating financial incentives for market participants to follow schedules and instructions
The features of the new market include:
- A nodal pricing mechanism for resources; aggregated prices for loads
- Energy and ancillary service offers evaluated together in day-ahead for higher market efficiency
- Centralized short-term reliability unit commitment for greater reliability
- Resource-specific high granularity for offers and dispatch
- New transmission hedging products (CRR)
- Separate settlement of day-ahead and real-time markets
- Full network model
The main components of the new MMS include: market infrastructure, dayahead market, supplemental ancillary service market, reliability unit commitment, real-time security constrained economic dispatch and competitive constraint testing.
Market infrastructure
The market infrastructure provides a secure trading environment for qualifying entities to participate in the market. It uses a modern B2B infrastructure that utilizes Web services and has a friendly user interface. It includes business process solutions for market timeline management and market rule and business logic validation using a rules engine.
Day-ahead market
The day-ahead market co-optimizes the market for day-ahead ancillary service capacity, certain CRRs and forward financial energy transactions. The cooptimization enables cost-effective and efficient operations.
The main engine for the DAM is an advanced security constrained unit commitment (SCUC) module that performs the market optimization, taking thousands of physical bids and offers, and hundreds of thousands of virtual bids, into consideration. The SCUC allows modelling of complex constraints for units such as ramp rates, forbidden regions, combined cycle plants and non-convex reserves. It uses advanced optimization and network analysis techniques to ensure network security utilizing a full nodal representation and thousands of contingencies. The DAM process includes:
- Ancillary service obligation calculation
- Ancillary service insufficiency check
- Simultaneous feasibility testing for determination of oversold CRRs
- Derating of point-to-point options declared for real-time settlement
Supplemental ancillary service market
The supplemental ancillary service market is used during the adjustment period to procure additional ancillary services capacity.
Reliability unit commitment processes
The reliability unit commitment processes (weekly, day-ahead and hourly) are used to continuously evaluate and maintain system sufficiency and security. These processes determine commitment of resources to match the forecasted system demand, subject to transmission and resource constraints.
Security constrained economic dispatch
The security constrained economic dispatch (SCED) is used during real-time operations to produce the least-cost dispatch for online resources to match the total generation requirement, while observing resource and transmission constraints. The SCED process evaluates energy offer curves and output schedules to produce the base points for online generation resources.
Competitive constraint test
The competitive constraint test is performed on each potential competitive constraint to determine if the constraint is indeed competitive or not ➔ 5.
The Outage Scheduler
In addition to the MMS, the solution delivered to ERCOT includes a state-of-the-art Outage Scheduler (OS) designed for the restructured operations. The OS provides efficient coordination of transmission equipment outages and generation and demand resources. Planned outages impact reliability and can severely influence market prices. ERCOT operators use the OS to effectively manage the complete life cycle of outage requests, which can exceed 100,000 a year. The market participants and transmission operators use the OS secure user interfaces and/or Web services to submit and manage their requested outages. The OS provides efficient methodology and advanced tools for configurable modeling of thousands of rules representing ERCOT's security and business logic requirements. The OS is fully integrated with other ERCOT systems to provide the required consistency and coordination of outages across the entire operation.
What a nodal market means for Texas
The ERCOT nodal market successfully went live on December 1, 2010 with the Ventyx MMS as its main engine. Operation results reflect production and regulation cost savings of millions of dollars as well as convergence of day-ahead and real-time prices [7]. ERCOT has reported that energy costs in the Electric Reliability Council of Texas wholesale market decreased approximately 13 percent in the first six months of the new nodal market.
A cost benefit assessment sponsored by PUCT [8] projects that the quantifiable benefits of the ERCOT nodal market significantly outweigh nodal market implementation costs. The report indicates that the estimated net present value (NPV) of generation cost savings over 10 years is $339 million while the overall benefit, including those from improved generation siting, is projected to exceed $520 million. The report also estimates that the new market will facilitate a significant reduction - $5.6 billion NPV over 10 years - in consumer wholesale payments for electricity.
ERCOT wholesale electricity market
The Ventyx MMS has enabled ERCOT to manage the new nodal market and achieve higher levels of system reliability and market and operating efficiencies. System reliability enhancements are achieved through the use of security constrained unit commitment and dispatch. Increasing the frequency with which the market-clearing price is calculated improves the market timeline from 15 to 5 minutes. The MMS is designed to meet the challenges of the ERCOT nodal market and it is flexible and responsive enough to accommodate expected and unforeseen market design changes. By bringing a sophisticated solution to bear, ERCOT is well positioned to meet the challenges it faces as a leader in the very competitive wholesale energy market.
Khosrow Moslehi
ABB Power Systems, Software
Santa Clara, CA, United States
[email protected]
----------------------------
References
[1] Jamasb, T., Pollitt, M. (2005). Electricity Market Reform in the European Union, 05-003 WP. Center for Energy and Environmental Policy Research.
[2] FERC Order 888. (1996, April 24). Promoting Wholesale Competition Through Open Access Non-discriminatory Transmission Services by Public Utilities; Recovery of Stranded Costs by Public Utilities and Transmitting Utilities, Docket Nos. RM95-8-000 and RM94-7-001.
[3] FERC Order 889. (1996, April 24). Open Access Same-Time Information System (formerly Real-Time Information Networks) and Standards of Conduct, Docket No. RM95-9-000.
[4] Hogan, W. (2010). Electricity Wholesale Market Design in a Low Carbon Future. Retrieved 14th September, 2012, from http://www.hks.harvard. edu/fs/whogan/Hogan_Market_Design_012310. pdf
[5] FERC Notice of Proposed Rulemaking (NOPR), Remedying Undue Discrimination Through Open Access Transmission Service and Standard Electricity Market Design, Docket No. RM01-12-000, July 31, 2002.
[6] Mukerji, R. NYISO Day-Ahead Market Overview, FERC Unit Commitment Model Conference, Washington, DC, June 2-3, 2010. Retrieved 14th September, 2012, from http://www.ferc.gov/ eventcalendar/Files/20100530124757-Mukerji. New%20York%20ISO-060210.pdf
[7] ERCOT reports nodal market shows savings for Texans. Retrieved 14th September, 2012 from http://www.competitivepower.org/article/ ercot-reports-nodal-market-shows-savings-fortexans
[8] CRA for Public Utility Commission of Texas. (2008, December 18). Update on the ERCOT nodal market cost-benefit analysis. Retrieved Sept. 14, 2012 from http://www.puc.state.tx.us/ industry/electric/reports/31600/PUCT_CBA_ Report_Final.pdf






